2023 Volume 8 Issue 1
Creative Commons License

What Drives Muslims' Zakat Compliance Behavior in the Profession? Evidence on Indonesia


, , ,
  1. Department of Islamic Economic Law, Faculty of Islamic Religion, Universitas Muhammadiyah Surakarta, Surakarta, Indonesia.
  2. Department of Islamic Economics, Faculty of Economics and Business, Universitas Muhammadiyah Lamongan, Lamongan, Indonesia.

Abstract

Zakat is the fourth pillar of Islam, which is obligatory for all Muslims. Zakat is charged when the wealth fulfills some criteria, such as Nishab and Haul. As the great potential of professional Zakat, the effort to unlock that potentiality should be continued. One of the studies is to explore what factors affect Muslim compliance with professional Zakat. This study aims to explore the variables affecting Muslims' Zakat compliance behavior in the profession. The Theory of Planned Behaviour (TPB) is employed in which the intention to pay Zakat is the intervening variable to the Zakat compliance behavior variable. The intention to pay Zakat has six components, such as peer influence, a positive attitude, the religious leaders’ effect, the Zakat knowledge, and the quality of Zakat distribution. The Partial Least Square (PLS) is used with 129 respondents. The results show that Zakat knowledge and the quality of Zakat distribution have a positive relationship with the intention to pay Zakat as an intervening variable. The intention to pay Zakat also contributes to increased Zakat compliance behavior. This study broadly contributes to the understanding of professional Zakat compliance in Muslim-majority nations in developing countries where an increase in Zakat payment is thought to contribute to poverty reduction.


Keywords: Zakat, Profession, Muslims, Compliance behavior.

INTRODUCTION

Zakat is the fourth pillar of Islam, which is obligatory to all Muslims as commanded by Allah SWT. Zakat is charged when the wealth fulfills some criteria, such as Nishab and Haul. According to Ibn Taimiyah, if the wealth of Muzakki reaches Nishab and Haul, Zakat must be paid at 2.5%. By doing so, Zakat will purify the wealth of Muzakki (Sahroni, 2019). From another perspective, Zakat can be used as a tool to alleviate poverty. Zakat acts as capital for poor and needy people (Mukhlis & Beik, 2013). The role of Zakat now is more important since it will increase the well-being of poor people by upgrading the human capital and providing production facilities (Miftah, 2008). Zakat has great potential in Indonesia as the country with the greatest Muslim population in the world since the majority of the population is Muslim (Febriandika et al., 2020).

However, the vast Indonesian Muslim population is not in line with Zakat payment. Data from BAZNAS released that the potential Zakat in 2020 is USD 22.9 billion (Zakiy et al., 2022). However, its realization is only USD 4.9 billion or 21.7% (Rizki, 2021). The potential Zakat amount is equal to 3.4% of Indonesian GDP (Sudibyo, 2018). One type of Zakat that has great potential to be developed is professional zakat or income zakat. According to Al-Qardhawi (2017), professional zakat (Zakat profession) refers to Zakat derived from an income and should be paid if they reach Nishab without waiting for Haul.

There are four reasons why professional Zakat must be a concern among Muslims. First, this type of Zakat is relatively new since it is part of Ijtihad and did not exist in the Prophet's era. As brand new, the majority of Muslims do not become aware of paying professional Zakat (Nasution, 2017). Second, the acceptance of this type of Zakat varies amongst Muslims; for instance, according to a study conducted by Hadi (2010), there are around 21% of Muslims who reject paying professional Zakat. Third, there is a continuous debate among Muslim scholars about whether professional Zakat is obliged without waiting for Haul or if they must wait for Haul for classical Zakat (Nasution, 2017). Fourth, the occupation of the majority of Muslims nowadays is not dominated by jobs subject to Zakat, such as agriculture (Hadi, 2010). The income earned from non-agricultural work is higher in salary. Thus, the potential of professional Zakat is more prominent than other types of classical Zakat.

Given the enormous potential of professional Zakat, the effort to realize that promise should go on. One study aims to investigate the elements that influence Muslims' compliance with professional Zakat. The Theory of Planned Behavior (TPB), first presented by Ajzen in 1991, is one of the theories that is commonly used to describe the elements of compliant behavior. Perceived behavioral control, attitude, and subjective norm are some of the characteristics that influence the intention to act, according to the TPB. Currently, the previous TPB studies in the area of behavioral Zakat compliance are not specifying professional Zakat behavior, such as Al Jaffri Saad and Haniffa (2014); Heikal et al. (2014); Andam and Osman (2016); Farouk et al. (2017); Farouk et al. (2018); and Saad et al. (2020).

This study aims to clarify the variables that influence Muzakki's desire to comply with professional Zakat payment as an intervening variable for professional Zakat behavior compliance. Specifically, the study converts the current TPB factors into a number of sub-factors. Positivity is the result of the attitude factor. Peer influence and religious leaders are used to modify the subjective norm, while Zakat knowledge and the standard of Zakat distribution are used to change perceived behavioral control. A total of 129 Muzakki respondents in Indonesia provided the study's data. SEM, or structural equation modeling, is used to analyze the primer data.

The significance of the study is expected to extend the limitation of TPB studies in the area of professional Zakat. By knowing the factors that affect the intention to pay professional Zakat, the Zakat authorities will be able to focus on building the strategies on the significant factors to increase professional Zakat payment. Moreover, this study is significant in increasing the awareness of the Muslim majority about the existence of professional Zakat. Finally, this study will increase the literacy of Zakat amongst Muslims around the world.

 

Literature Review          

According to Qardhawi, professional zakat in Arabic is called zakȃh rawȃtib al-muwaẓẓafīn (salary employment Zakat) or zakȃh kasb al-amal wa al-mihan al-urrah (Zakat derived from salary and private job) (Al-Qardhawi, 2017). According to Tim Emir (2016), professional Zakat is divided into two categories: (1) kasb al-‘amal, which means professional workers attached to a company and earning a salary; (2) Al-mihan Al-urrah, which means freelancers without company attachment, such as independent doctors, developers, lawyers, artists, tailors, and carpenters.

Professional Zakat is categorized under contemporary Fiqh, which means the classical jurisprudents did not elaborate on this type of Zakat before. Thus, the source of opinion refers to contemporary jurists such as Yūsuf Al-Qarawi and Wahbah Az-Zuaili. According to Hadi (2010), the lack of classical Fiqh literature on professional zakat explains why this type of Zakat is still on contemporary jurist Ijtihad. The debate on professional Zakat is divided into two groups. The first group opined that professional Zakat did not compulsory since this type of Zakat is not exist in the prophet era, according to classical scholars such as Ibnu Qayyim, Ibnu Hazm, Ibnu aibah, and Malik. In contrast, the second group argued that the professional Zakat is obligatory for all Muslims based on contemporary scholars' opinions such as Abd Al-Wahhȃb Khallȃf, Abu Zahrah, and Abd Al-Raman asan (Yayuli et al., 2022).

Professional Zakat is governed in Indonesia by the Indonesian Republic Act 23/2011 Zakat, which classified professional Zakat as a component of Zakat Maal. The Act was clarified by Ministry of Religion rule 52/2014, which specified that professional Zakat payments should be made immediately upon salary receipt, without waiting for Haul, while the annual Nishab is equivalent to 524 kilograms of rice. This rule differs from the Fatwa of the Indonesian Sharia Board (MUI) number 3/2003, which said that professional Zakat payments should be made after Haul and the Nishab, which is equivalent to 85 grams of gold annually.

Zakat compliance has its root in Islamic teaching as the fourth pillar of Islam. The compliance of Zakat is not only to fulfill the obligation but also to purify the soul of Muslims, as stated in The Qur'an Surah Al-A'laa: "Successful indeed are those who purify themselves." According to Kamil (2002), compliance with Zakat is the payment of Zakat in line with the fatwa and regulations established by the Zakat authorities (Kamil, 2002). Zulkifli and Sanep (2011) explain that Zakat compliance means payment of Zakat through official Zakat institutions rather than paying Zakat directly to Mustahik.

Islam distinguishes Zakat compliance from tax compliance since Zakat is one of Islam's responsibilities (Diabi, 1993). Another explanation by Ram Al Jaffri (2010) states that Zakat compliance depends on individual Muslim reasons for making decisions to obey Allah's commands as an obligation for Muslims and the rules issued by Zakat authorities. This regulation also exists in Indonesia, which explains the requirement of Zakat for individuals who have reached the Nishab.

Zulkifli and Sanep (2011) talk about paying Zakat through official entities that have been sanctioned by the government. According to Abu Bakar and Rashid (2010), if people follow Islamic obligations, they should pay Zakat in order to get blessings and benefits from God. The decision of whether or not to pay Zakat is a test of one's religious beliefs (Dogarawa, 2008). This case demonstrates unequivocally that Zakat compliance is more significant than tax compliance, where following human laws is primarily done to avoid punishment in this world, because it is part of fulfilling duties to be satisfied in this life as well as the next. TPB is used to investigate the elements influencing Zakat's compliance behavior.

 

Attitude and Intention

According to Ajzen and Fishbein (1980), attitude has a major impact on behavioral intentions. Ajzen (1991) claimed that a person's attitude toward a behavior is a crucial element that determines intention. Furthermore, Ramayah et al. (2009) emphasize that good attitudes toward the intention correlate with one another. A person's attitude and intention in learning knowledge about professional Zakat will grow a good influence (Ding & Yu, 2020). Al Jaffri Saad and Haniffa (2014) emphasize that a good attitude can stimulate someone to be interested in paying Zakat. According to Al Jaffri Saad and Hanifa (2014), a good attitude encourages someone to be interested in paying Zakat, while a negative attitude will discourage it.

H1: A positive attitude is favorable to encouraging someone to be interested in paying professional Zakat.

 

Subjective Norms

One's perceptions of someone's feelings about a decision to conduct a certain behavior are referred to as subjective norms (Ajzen, 1991). Subjective norm substantially determines the intention to comply with Zakat compliance behavior (Al Jaffri Saad & Haniffa, 2014; Farouk et al., 2018). The link between subjective norm and intention is negative, according to Othman (2008). Huda et al. (2012) show that subjective norm has little bearing on Zakat compliance behavior.

Although numerous studies have found a strong link between perceived norm and intention, others have found conflicting results. The deconstruction of the subjective norm is required (Taylor & Todd, 1995). Thus, the subjective norm has been dissected in this study through the power of religious leaders and peer pressure.

Al Jaffri Saad and Hanifa (2014) found that religious leaders such as Ustadz and Amil Zakat have a favorable impact on the intention to pay Zakat in Malaysia. This phenomenon could be tracked by Taylor and Todd (1995), who explain a leader has a favorable impact on the intention in the information system sector. Reinforced by Zhu et al. (2022), that religious leaders can exert influence through religious interactions with Muzaki so as to form positive expectations to carry out their obligations. In the field of Zakat, the power of religious leaders potentially can influence followers to pay professional Zakat.

H2: The influence of religious leaders has a favorable effect on encouraging someone to be interested in paying professional Zakat.

 

Subjective Norms

Peer influence can stimulate someone to be interested in paying Zakat (Saad et al., 2020). Through conversations in sharing information between colleagues about professional Zakat, of course, this is a potential trigger in attracting the interest of other colleagues to pay professional Zakat (Shah et al., 2020). Based on Reasoner et al. (2022) A person's intention to play in paying Zakat arises by considering environmental factors. The influence of colleagues and closest friends has a significant role to pay Zakat. In this study, it is confirmed that favorable opinions and comments from someone who has a close relationship with Zakat payers play an important role in encouraging someone to be interested in paying professional Zakat (Al Jaffri Saad & Haniffa, 2014).

H3: Peer influence has a favorable effect on encouraging someone to be interested in paying professional Zakat (Yudhawati, 2021).

Perceived Behavioral Control

A someone's idea from internal or external elements that can affect someone's conduct is called perceived behavioral control (Ajzen, 1991). In this study, perceived behavioral control relates to Zakat payers' perceptions of how much control they have over or how capable they are of paying Zakat to the institution. This research disassembles perceived behavioral control into two parts, namely Zakat knowledge and quality of Zakat distribution.

Knowledge is a crucial factor in determining individual compliance with Zakat contributions (Khamis et al., 2011). The findings of Idris et al. (2012) show that knowledge related to Zakat tends to encourage someone to be interested in paying Zakat. It emphasizes that volunteerism and Zakat knowledge are the keys to compliance behavior. Individuals who have the knowledge to pay Zakat tend to be more obedient in paying Zakat compared to those with minimal knowledge of Zakat (Saad et al., 2020).

H4: Zakat knowledge has a favorable effect on encouraging someone to be interested in paying professional Zakat.

Low levels of trust in Zakat institutions are caused by a lack of openness as well as inefficiencies in the Zakat distribution process (Zainal et al., 2016). In Zoghbi-Manrique-de-Lara and Sharifiatashgah (2020), good Zakat organization services will maintain the quality of work, maintain credibility, and listen to criticism and suggestions to improve quality. There is a positive relationship between the quality of Zakat distribution and the intention to pay Zakat (Ghazali et al., 2016). This is in line with studies by Hairunnizam et al. (2005) and Saad et al. (2020). The quality of Zakat distribution can encourage increased trust to a certain degree in Zakat organizations. Good quality of Zakat distribution will affect the individual's intention to pay Zakat income.

H5: Quality of Zakat distribution has a favorable effect on encouraging someone to be interested in paying professional Zakat.

 

Intention to Pay Professional Zakat

The intention is critical in determining whether or not to accept or reject one's behavior. According to previous research, the intention to behave is the best predictor of behavior (Al Jaffri Saad & Haniffa, 2014). An individual's readiness to engage in a certain action is represented in a person's mind as an intention, which is a mental representation of that willingness (Fishbein & Ajzen, 1975). According to Al-Qardhawi (2009), in Islam, unintentional adoration is not rewarded.

A person's intention is the willingness to try to do something from a behavior from himself (Ajzen, 1991; 2005; Bobek & Hatfield, 2003). Al Jaffri Saad and Haniffa (2014) found intention to be a mediating variable between the influence of subjective attitudes and norms on Zakat compliance behavior. With that, the literature on intention in previous studies supports the positive relationship between intention and Zakat compliance behavior. Therefore, this study also expects intention to be used as the closest determinant of professional Zakat compliance behavior.

H5: Intention positively affects Zakat compliance behavior.

MATERIALS AND METHODS      

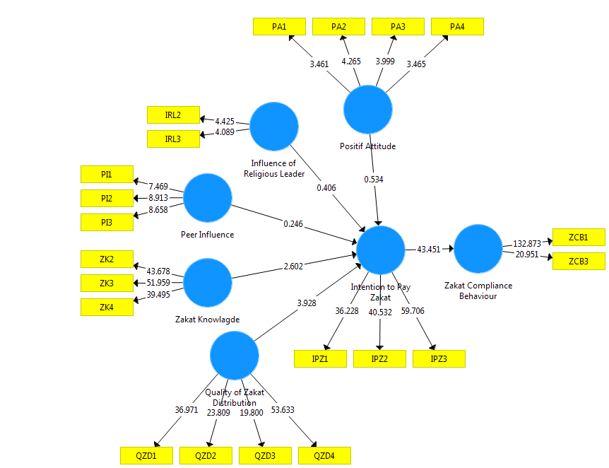
This study uses five exogenous/independent variables which are thought to have a significant impact on the endogenous/bound variable, namely compliance in paying Zakat, with the intervening variable of intention to pay professional Zakat. Based on the following hypotheses, Figure 1 is an overview of the conceptual framework as follows:

 

Figure 1. Conceptual Framework

The analytical method employed in this work is PLS-SEM, which is run according to Ghozali's instructions (2008). Several researchers have undertaken Zakat research utilizing the PLS-SEM approach in past studies (Farouk et al., 2017; Bin-Nashwan et al., 2020; Saad et al., 2020). PLS-SEM is a flexible and reliable statistical method that may be used to project research theory and statistical tools for complicated multivariate models (Hair et al., 2019). The PLS-SEM analytic method may discover, build relationships between variables, and estimate models with many constructs (Sinkovics et al., 2016; Hair et al., 2019). It's a multivariate analysis tool with several features, including the capacity to evaluate complex correlations (Hair et al., 2014). Furthermore, many variables can be analyzed at the same time to establish the set's basic structure. It does not, like others, necessitate other forms of analysis, such as outlier detection, to produce highly clear, useful, and valid results (Hair et al., 2014). Many researchers have confirmed that the PLS-SEM technique is a more flexible, powerful, and proper statistical instrument for testing and prediction than other techniques (Henseler et al., 2015). A PLS-SEM method is a tool in the field of statistics that may be applied to a variety of issues, including Zakat research (Farouk et al., 2018; Amilahaq & Ghoniyah, 2019; Saad et al., 2020). The data used in this study are all primary. The information is based on the findings of a structured questionnaire survey conducted in the field (Malhotra, 2009). The sample used in this study came from the population of Zakat profession payers in East Java, with as many as 129 respondents. In analyzing the data using PLS-SEM, more than 30 respondents are needed (Hair et al., 2011).

RESULTS AND DISCUSSION

The development of Zakat regulations in Indonesia is currently growing; one of the regulations that is currently under discussion at the Ministry of Religion is the regulation regarding the deduction of income for State Civil Apparatus (ASN) and employees of institutions equivalent to ASN to pay professional Zakat of 2.5% (Puskas BAZNAS, 2020; Ekpo et al., 2023). This regulation only applies to those whose income has met the Nishab of Zakat. Therefore, this study will thoroughly examine the factors that influence how much compliance the Indonesian people have in paying professional Zakat using the TPB approach.

In producing optimal findings, processing data using SEM-PLS must pass several tests. Each variable consists of several indices. To obtain the measurement of the relevant model, one must pass a multicollinearity test using collinearity statistics from the Variance Inflation Factor (VIF) value and then test the validity and reliability. It includes both convergent and discriminant validity. A test known as convergent validity examines the degree to which items from different constructs have the same level of internal consistency. This can be accomplished when the items from construction are in harmony with other words, do not contrast with each other, and contribute to building conceptual meaning in the constructs (Hair et al., 2014; Makhoahle et al., 2022). Therefore, in the context of validity, it must go through discriminant validity and convergent validity tests (Hair et al., 2014; Ansari et al., 2022).

Multicollinearity Tests using Collinearity Statistics (VIF)

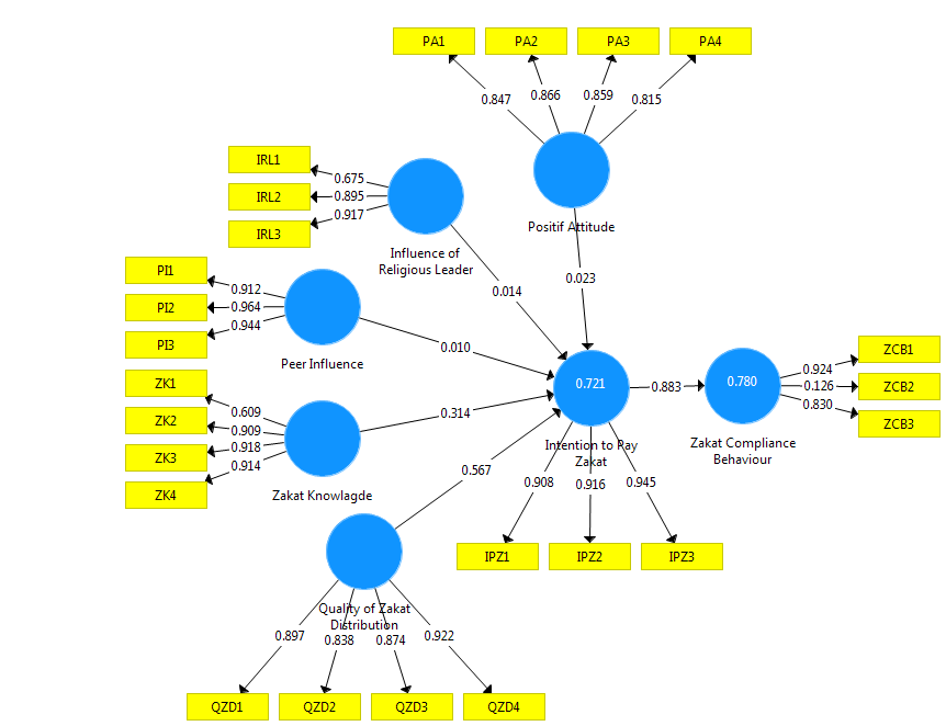
In the multicollinearity test, this study uses the VIF value. The VIF value is the most useful statistical method for the multicollinearity test. The results of the test revealed that the VIF value ranged from 1,000 to 6.907. It was concluded that all indicators of the variables through the multicollinearity test met the criteria, which were acceptable for a VIF value of less than 10 (Hair et al., 2010; Mumtaz et al., 2017; Enwa et al., 2022). The outer model is as follows in Figure 2:

 

Figure 2. Outer Model

Convergent Validity

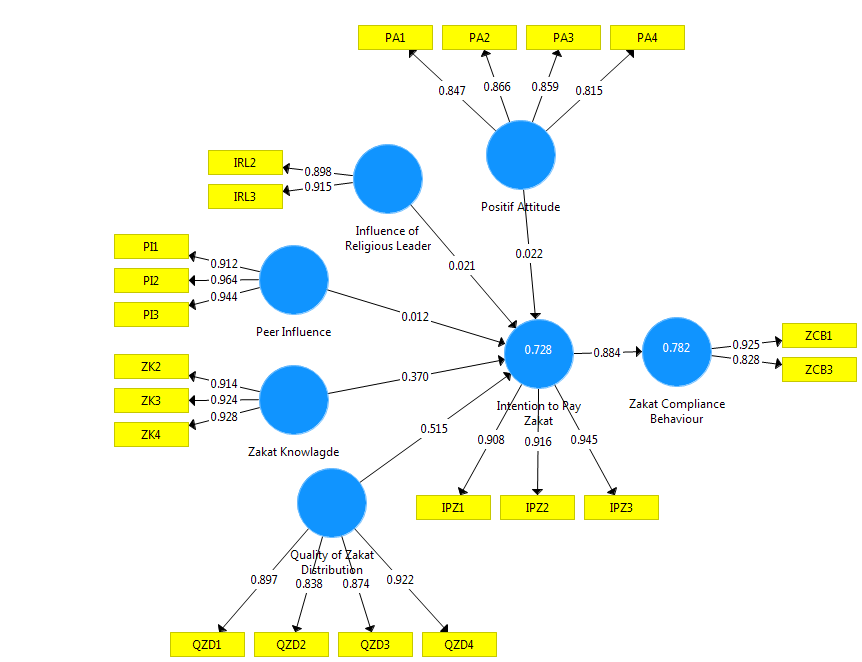
From the results of the factor loading, it was found that there were low values ​​of several indicators (items). According to Hair et al. (2021), the recommended loading is above 0.70, although 0.50 is also acceptable, and the Average Variance Extracted (AVE) is up to 0.5. There are several indicators (items) that must be eliminated, including items IRL1, ZCB2, and ZK1, where their value is less than 0.7. Then the resulting AVE value of each variable is above 0.5. The positive attitude variable has an AVE value of 0.718, the influence of the religious leader is 0.822, intention to pay Zakat is 0.852, peer influence is 0.884, the quality of Zakat distribution is 0.780, Zakat compliance behavior is 0.771, and Zakat knowledge is 0.850. At the same time, the Cronbach's Alpha value for each variable is greater than 0.6. Composite Reliability (CR) with the value of each variable is above 0.7. Positive attitude CR is 0.910, the influence of the religious leader is 0.902, intention to pay Zakat is 0.945, peer influence is 0.958, quality of Zakat distribution is 0.934, and Zakat compliance behavior is 0.944. According to Abdillah and Hartono (2015) and Sekaran and Bougie (2013), composite reliability (CR) is acceptable with a value above 0.7. The outer model image was obtained after removing some items (Figure 3).

 

Figure 3. Outer Model after Removing Items

Discriminant Validity

Discriminant validity pertains to the degree to which one construct differs and is distinct from another construct (Hair et al., 2012). Cross-loading is the most effective method for determining the discriminant validity of multiple tests (Hair et al., 2014). Table 1 shows cross-loading tests.

 

Table 1. Cross Loading Test

 

IRL

IPZ

PI

PA

QZD

ZCB

ZK

IPZ1

-0.052

0.908

0.153

-0.144

0.735

0.835

0.761

IPZ2

-0.084

0.916

0.106

-0.101

0.780

0.787

0.728

IPZ3

-0.119

0.945

0.131

-0.075

0.794

0.827

0.765

IRL2

0.898

-0.080

-0.139

0.112

-0.101

-0.041

-0.119

IRL3

0.915

-0.087

-0.060

0.041

-0.089

-0.007

-0.174

PA1

0.029

-0.117

-0.019

0.847

-0.185

-0.143

-0.150

PA2

0.114

-0.099

-0.128

0.866

-0.138

-0.135

-0.150

PA3

0.050

-0.099

-0.076

0.859

-0.139

-0.152

-0.072

PA4

0.127

-0.048

-0.029

0.815

-0.070

-0.060

-0.052

PI1

-0.082

0.112

0.912

-0.083

0.108

0.034

0.111

PI2

-0.066

0.146

0.964

-0.067

0.144

0.053

0.143

PI3

-0.156

0.135

0.944

-0.070

0.173

0.040

0.153

QZD1

-0.092

0.728

0.124

-0.140

0.897

0.704

0.894

QZD2

-0.031

0.665

0.195

-0.198

0.838

0.641

0.704

QZD3

-0.050

0.753

0.102

-0.071

0.874

0.646

0.687

QZD4

-0.185

0.792

0.126

-0.194

0.922

0.732

0.791

ZCB1

-0.025

0.901

0.076

-0.150

0.776

0.925

0.755

ZCB3

-0.019

0.611

-0.011

-0.121

0.547

0.828

0.573

ZK2

-0.233

0.801

0.129

-0.099

0.807

0.750

0.914

ZK3

-0.091

0.759

0.199

-0.132

0.795

0.699

0.924

 

After examining the discriminant validity of the respecification model using the criteria of cross-loading analysis, it was found that all latent variables in the respecification model had a square root value of AVE, which was greater than the correlation value of the latent variable. Therefore, it can be concluded that all latent variables are declared to meet discriminant validity (Abdillah & Hartono, 2015). The value of the square root of AVE in a latent variable must be greater than the entire value in the same column and row. Figure 4 shows the inner model.

 

Figure 4. Inner Model

Based on the bootstrapping results, the T-statistics value appears. The following table is the path coefficient table:

 

Table 2. Hypothesis Testing

Hypotheses

Original Sample

t-

Statistic

P

Values

Result

H1: Positif attitude à Intention to pay Zakat

0.022

0.534

0.594

Not Significant

H2: Influence of religious leader à Intention to pay Zakat

0.021

0.406

0.685

Not Significant

H3: Peer Influence à Intention to pay Zakat

0.012

0.246

0.805

Not Significant

H4: Zakat Knowledge à Intention to pay Zakat

0.370

2.602

0.010

Significant

H5: Quality of Zakat distribution à Intention to pay Zakat

0.515

3.928

0.000

Significant

H6: Intention to pay Zakat à Zakat compliance behavior

0.884

43.451

0.000

Significant

 

The conclusion of Table 2 is that the H1 has no substantial impact on the intention to pay Zakat. Therefore, the hypothesis is rejected. This positive attitude is founded on the TPB, which is significantly linked to the issue of the Islamic faith, particularly concerning the payment of Zakat. Positive attitude perception is inextricably linked to faith, particularly in the realm of Zakat. The favorable influence of attitude on intention (in term of paying Zakat) implies nice behavior for Muzakki, who are in accordance with Islamic religious values ​​and norms in earning the obligation to pay Zakat (Hairunnizam et al., 2005). With the positive attitude of the Muzakki in this study, it can be perceived as having firm belief and faith. Positive-attitude Muzakki are more likely to have a strong intention to fulfill their Zakat responsibilities than their negative-attitude counterparts.

According to the results of the path coefficient study, there is a positive but not a significant influence. According to certain Muzakki, it is sinful to not pay Zakat. Their first priority is to fulfill their professional Zakat payments so that the more entitled, or eight asnaf, can get them. According to the findings of the indicator with the lowest score, Muzakki are aware that paying Zakat is the most important thing. It may be inferred that they do not consider professional Zakat to be the primary component of their interests. Other criteria were acquired from the remarks of the Muzakki respondents in this study, of which 54% of the professions of the Muzakki respondents in this survey were from BUMN workers, and it was automatically deducted from the employee wage of 2.5% for institutions, depending on where they worked. Amil has Zakat in the firm.

Therefore, a positive attitude does not affect their intentional behavior in paying Zakat because there is already a regulation on Zakat deductions from their salary/income. The results of this study are in line with other intention behaviors that are related to the absence of a positive influence of attitude on intention. Research conducted by Kiconco et al. (2019) related to intention to pay tax compliance, Kashif et al. (2017), Charag et al. (2020) in terms of consumer behavioral intentions related to Islamic banking, and Abdul Rahman et al. (2016) in terms of intention to use Islamic micro-investment model. This can be a suggestion for the Zakat Management Organization to follow up. It is hoped that the Zakat Management Organization can provide education about the morals or etiquette of a Muslim, which is the main teaching of Islam to Muzakki.

H2 shows that the influence of religious leaders has no significant impact on intention (in terms of paying Zakat). Therefore, the hypothesis is rejected. According to Saad (2020), an Islamic scholar's capacity to persuade Muslims to pay Zakat is viewed as a measure of religious leaders' power, especially in Zakat income/income of employees or workers. The influence of religious leaders is included in the composition of subjective norms in TPB. Subjective norms in this study are used to see how Muzakki determine their norms by considering the opinions of others about their behavior in paying Zakat. So, subjective norms are closely related to the influence of the Muzakki social environment on their behavior and intention (in the term of paying Zakat). The influence between the influence of religious leaders on the intention (in term of paying Zakat) means that when Muzakki are influenced by religious leaders/preachers/Amil Zakat regarding the obligation to pay professional Zakat, this can lead to the intention to pay Zakat from Muzakki who pay professional Zakat. The influence of religious leaders becomes a metric for Muzakki behavior that can be used to predict their propensity to pay professional Zakat.

It can be seen in this study that the influence of religious leaders has no significant positive effect on the intention to pay Zakat, even though it is seen from the t-statistic value, which has a positive, although not significant, nature. This can be interpreted as the influence of religious leaders having a positive effect on the intention to pay Zakat of professional Muzakki, but the results are not significant. It can be concluded that the Muzakki are not influenced by religious leaders/preachers/amil Zakat. They pay professional Zakat because they have to spend 2.5% of their wealth. This research is in line with Saad et al. (2020) and Cokrohadisumarto et al. (2020), who see that some Zakat payers (Muzakki) see that religious leaders/amil Zakat recommend paying Zakat at an amil Zakat institution, whereas they see that distribution by amil Zakat institutions is not evenly distributed for them. In this scenario, it is clear that the amil Zakat institution or Zakat management agency lacks reports on the impact of its distribution that have yet to be viewed by the public. As a result, the Muzakki think that Zakat management companies do not allocate Zakat monies to Mustahik in an equal manner. Zakat management organizations must endeavor to provide monthly collection and distribution records so that Muzakki may trust the invitation to pay Zakat at amil Zakat institutions or other Zakat management organizations.

H3 shows that peer influence has no substantial impact on intention (in term of paying Zakat). Thus, this hypothesis is not accepted. The peer influence referred to in this study is the influence of friends because friends can influence the decision of the Zakat payer (Muzakki) to obey or disobey him in paying Zakat (Saad et al., 2020). In the context of Zakat, friends can advise, educate, and invite someone to carry out the obligation to pay Zakat.

Peer influence is also included in the composition of subjective norms in the Theory of Planned Behavior (TPB). Subjective norms in this study are used to see how Muzakki determine their norms by considering other people's opinions about their behavior in paying Zakat. The influence of peer influence on intention (in the term of paying Zakat) implies that if Zakat payers (Muzakki) are influenced by friends who educate and invite them to pay Zakat, it will lead to the emergence of a desire to pay Zakat. So that peer influence can be employed as a measurement technique for Muzakki conduct to generate their intention to pay professional Zakat. The results of this study prove that peer influence has a positive and insignificant effect on the intention to pay Zakat. It is seen from the results of the t-statistic that the value is positive. The influence of peer influence on the intention to pay Zakat is not significant. The intention to pay professional Zakat is not influenced by their friends, but they pay professional Zakat because they must spend 2.5% of their wealth. In line with the result, both Saad et al. (2020) and Hakimi et al. (2021) agree that the viewpoint of a friend has a very modest effect on causing a person's intention to pay Zakat. Consequently, the Zakat Management Institution influences the Zakat payers' intents. Concerning the distribution of their professional Zakat, Muzakki in Indonesia are unaffected by the views or opinions of their closest friends or acquaintances who are affiliated with Zakat management entities. It is desired that the Zakat Management Organization will improve its performance in order to prevent the public from expressing unfavorable ideas or criticisms.

H4 suggests that Zakat knowledge affects the intention to encourage increased interest in paying Zakat. Therefore, this idea is supported. The effect of Zakat knowledge on intention (in term of paying Zakat) implies that if Muzakki have high knowledge of Zakat, their understanding of the law of Zakat will increase. Respondents in this study, the majority of Muzakki, have a profession and have understood the knowledge of professional Zakat, which must be issued at 2.5% of their salary/income. With a deeper comprehension of professional Zakat, the intention to pay it will increase. Knowledge of Zakat is crucial because it affects the intention of Muzakki to distribute 2.5 percent of their income.

The results of this study are reinforced by Saad et al. (2020), Khamis et al. (2011), and Idris et al. (2012), who state that there is a considerable positive relationship between Zakat knowledge and Zakat payment intent. The stronger the Muzakki's Zakat understanding regarding professional Zakat, the bigger their intention to pay professional Zakat through the Zakat Management Organization. Therefore, understanding Zakat is crucial for persuading Muzakki to adhere to the Islamic religion's regulations and directives. Religious rules and orders are a form of obedience to Allah SWT and Rasulullah SAW, as stated in the Qur'an sura An-Nur verse 54. It is also hoped that Zakat management organizations can educate the Muslim community about the importance of Zakat and invite Muslim communities to distribute Zakat. Professional Zakat through Zakat management organizations. The main task of Zakat management organizations is to collect Zakat and distribute it.

H5 suggests that the quality of Zakat distribution affects the intention to encourage increased interest in paying Zakat. Therefore, this idea is supported. The quality of Zakat distribution referred to in this study is the main factor that leads to the image of amil Zakat institutions, such as the transparency and efficiency of Zakat distribution in amil Zakat institutions. Latif (1998) argues that the image of Amil Zakat institutions can affect the level of Zakat collection. The variable quality of Zakat distribution is included in the composition of perceptions of ability to control in the Theory of Planned Behavior (TPB), which is a reference to Muzakki’s perceptions of Zakat payments by looking at the extent to which they have control or can have the intention to pay Zakat to an institution or agency. The variable quality of Zakat distribution is used as a measuring tool to find out how much influence it has on Muzakki's intention (in term of paying Zakat).

The influence of the quality of Zakat distribution on the intention to pay Zakat means that when an Amil Zakat institution has good Zakat distribution quality in Zakat management in accordance with Islamic law, it will lead to the Muzakki's intention to pay professional Zakat through the Amil Zakat institution. Therefore, a quality Amil Zakat institution must be efficient in the distribution of Zakat, be able to provide good service, and also be transparent. The results of this study are consistent with previous research, which argues that the distribution quality of Amil Zakat institutions is an important element in generating one's intention to pay Zakat (Hairunnizam et al., 2005; Sanep, 2006; Saad et al., 2020).

If the quality of Zakat distribution is good, fair, and equitable, it can increase the level of trust among Muslims towards the Amil Zakat institution. If the quality of Zakat distribution is good, fair, and equitable, it can increase the level of trust among Muslims towards the Amil Zakat institution. This is in line with the verse of Allah, which commands his people to be fair, including the distribution of Zakat, in Surah Al-Maidah verse 8. This shows that the Zakat Management Organization in Indonesia has been efficient in distributing Zakat to Mustahik in need. In the distribution of Zakat funds, Zakat Management Organizations in Indonesia are quite optimal and appropriate. Therefore, Muzakki should not hesitate to trust the Zakat Management Organization as a place for distributing Zakat. Zakat institutions in Indonesia have also innovated in Zakat payment transactions to facilitate Muzakki with the Zakat blockchain program, which aims to increase transparency in the management of Zakat funds in increasing trust (Millatina et al., 2022).

H6 suggests that the intention (in the term of paying Zakat) has a positive impact on Zakat compliance behavior. Thus, this hypothesis is accepted. Intention to pay Zakat, referred to in this study, is defined intention as the readiness of a person's cognitive image in carrying out a behavior. Intentions play an important role in the implementation of ibadah in Islam, especially in Zakat behavior (Qardhawi, 1998). It can also be concluded that intention is an indication of a person's willingness to perform a behavior (Ajzen, 2005). Meanwhile, Zakat compliance behavior refers to the payment of Zakat in accordance with the fatwa and regulations set by the Zakat authority. According to Jaffri (2010), Zakat compliance depends on the reasons why individual Muslims decide to obey or avoid Allah's orders, Islamic obligations, and rules issued by Zakat authorities. This regulation also exists in Indonesia from the MUI fatwa, which explains that Zakat is required for individuals who have reached the nishab. The intention is often used as an intervening variable to relate factors from the composition of attitude (positive attitude) and subjective norm (influence of religious leaders and peer influence) to compliance behavior (behavior) (Ajzen, 2005). The effect of intention to pay Zakat on Zakat compliance behavior means that when Muzakki or Zakat payers have a high intention to pay professional Zakat, it will lead to Zakat compliance behavior or compliance in paying professional Zakat. So that intention can be something important because it will influence someone to behave obediently in paying professional Zakat.

The findings of this study are backed by studies by Bidin et al. (2009), Saad et al. (2010), and Al Jaffri Saad and Haniffa (2014). Intention serves as a stimulus for Muzakki (workers) to pay professional Zakat. Consequently, Amil Zakat institutions must be able to devise ways to encourage them to have a strong aim to pay professional Zakat. However, it can be accomplished by ensuring that Zakat money is disbursed equitably and fairly to all Zakat recipients. By doing this, the Muzakki (employees/labor) have an increased willingness and motivation to pay professional Zakat because they realize that Zakat funds paid to Amil Zakat institutions have been distributed fairly to asnaf. Based on the results of a review of correspondents in this study, which were dominated by BUMN employees, it showed that they had the intention to comply with paying professional Zakat regularly every month or every time they received income/salary (Damanhouri et al., 2021).

One type of Zakat that has great potential to be developed is professional zakat or income Zakat. According to Qardhawi (2017), professional zakat (Zakat profession) refers to Zakat derived from an income and should be paid if they reach Nishab without waiting for Haul. There are four reasons why professional Zakat must be a concern amongst Muslims. First, this type of Zakat is relatively new since it is part of Ijtihad and did not exist in the Prophet's era. As brand new, the majority of Muslims do not become aware of paying professional Zakat (Nasution, 2017; Nezhadrahim  et al., 2023).

Second, the acceptance of this type of Zakat varies amongst Muslims; for instance, according to a study conducted by Hadi (2010), there are around 21% of Muslims who reject paying professional Zakat. Third, there is a continuous debate among Muslim scholars about whether professional Zakat is obliged without waiting for Haul or if they must wait for Haul for classical Zakat (Nasution, 2017). Fourth, the occupation of the majority of Muslims nowadays is not dominated by jobs subject to Zakat, such as agriculture (Hadi, 2010). The income earned from non-agricultural work is higher in salary. Thus, the potential of professional Zakat is more prominent than other types of classical Zakat. As the great potential of professional Zakat, the effort to unlock that potentiality should be continued (Al-Mahroos et al., 2021).

CONCLUSION

Based on the results of the data analysis that has been done, the researchers got the results of the research, which became the conclusions to answer the research problems. We describe the following: A positive attitude was found to have no significant effect on the intention to pay Zakat in paying professional Zakat. These results are not in accordance with the hypothesis of the study. The influence of religious leaders was also found to have no significant effect on the intention to pay Zakat in paying professional Zakat. These results are not in accordance with the hypothesis of the study. Peer influence was also found to have no significant effect on the intention to pay Zakat in paying professional Zakat. These results are not in accordance with the hypothesis of the study. Zakat knowledge has a favorable effect on encouraging someone to be interested in paying professional Zakat. The increasing Zakat knowledge of Muzakki will help further to encourage someone to be interested in paying professional Zakat. The quality of Zakat distribution has a favorable effect on the intention to pay Zakat in paying professional Zakat. The increasing quality of Zakat distribution of Muzakki will further increase the intention to pay Zakat in paying Zakat income. Intention to pay Zakat has a favorable effect on Zakat compliance behavior in paying professional Zakat.

Limitations and Dimensions for Future Research

The limited number of respondents who pay Zakat (Muzakki) from among employees/laborers is only 10 percent of the total Muzakki population in Indonesia. It is hoped that further research can include more respondents. And also the addition of religiosity and information variables as intervening variables on compliance with paying Zakat to strengthen the results of the study.

This research has implications for the managerial management of Zakat Management Organizations, especially those in Indonesia, to provide good accountability in the management of Zakat funds and their fair and equitable distribution to Mustahik so that Muzakki (employees/labor) in Indonesia believe and are motivated to pay obediently. Zakat in Zakat institutions, agencies, or Zakat management units. The Zakat management organization from the results of this study can be used as a consideration to develop its strategy by one way of educating about the obligation and importance of income Zakat so that the willingness and motivation of the Muzakki (employees/labor) will increase to comply with paying Zakat through Zakat management organizations/Zakat authority.

Then for forwarding study, this research can be used as study material in further research to be able to provide insight to academics regarding respondents' perceptions of positive attitudes, the influence of religious leaders, peer influence, Zakat knowledge, quality of Zakat distribution, and intention to Zakat compliance behavior.

ACKNOWLEDGMENTS: None

CONFLICT OF INTEREST: None

FINANCIAL SUPPORT: None

ETHICS STATEMENT: None

References

Abdillah, W., & Hartono, J. (2015). Partial Least Square (PLS): alternatif structural equation modeling (SEM) dalam penelitian bisnis. Yogyakarta: Penerbit Andi, 22, 103-150.

Abdul Rahman, R., Muhammad, A. D., Ahmed, S., & Amin, F. (2016). Micro-entrepreneurs’ intention to use Islamic micro-investment model (IMIM) in Bangladesh. Humanomics, 32(2), 172-188. doi:10.1108/H-02-2016-0020

Abu Bakar, N. B., & Rashid, H. M. A. (2010). Motivations of paying zakat on income: evidence from Malaysia. International Journal of Economics and Finance, 2(3), 76-84. doi:10.5539/ijef.v2n3p76

Ajzen, I. (1991). The theory of planned behavior. Organizational Behavior and Human Decision Processes, 50(2), 179-211. doi:10.1016/0749-5978(91)90020-T

Ajzen, I. (2005). Attitudes, personality and behavior. Open University Press.

Ajzen, I., & Fishbein, M. (1980). Understanding Attitudes and Predicting Social Behavior. Prentice-Hall, Englewood-Cliffs, NJ.

Al Jaffri Saad, R., & Haniffa, R. (2014). Determinants of zakah (Islamic tax) compliance behavior. Journal of Islamic Accounting and Business Research, 5(2), 182-193. doi:10.1108/JIABR-10-2012-0068

Al-Mahroos, M. I. A., Al-Tamimi, D. J. J., Al-Tamimi, Z. J. J., & Ibraheem, J. J. (2021). Clinical pharmacokinetics and bioavailability study between generic and branded fluconazole capsules. Journal of Advanced Pharmacy Education and Research, 11(1), 161-169.

Al-Qardhawi, Y. (2009). Fiqh al Zakat: a comparative study of zakah, regulation and philosophy in the light of Qur’an and sunnah. Scientific Publishing Centre King Abdulaziz University.

Al-Qardhawi, Y. (2017). Fiqh al-Zakah. Muassasah al- Risalah.

Amilahaq, F., & Ghoniyah, N. (2019). Compliance behavior model of paying zakat on income through Zakat management organizations. Share: Jurnal Ekonomi Dan Keuangan Islam, 8(1), 114-141. doi:10.22373/share.v8i1.3655

Andam, A. C., & Osman, A. Z. (2016). Factors influencing intention to give Zakat on employment income: Experience from Marawi City. Journal of Islamic Accounting and Business Research, August, 1-93.

Ansari, S., Alshamrani, B., Alzahrani, A., Alfayez, A., Alhebshan, N., & Alshamrani, A. (2022). Prevalence of dental fluorosis among teenagers; a cross-sectional study in the schools of Riyadh. Bulletin of Pioneering Researches of Medical and Clinical Science, 1(1), 13-17. doi:10.51847/37FuXGVEpm

Bidin, Z., Idris, K. M., & Shamsudin, F. M. (2009). Predicting compliance intention on Zakah on employment income in Malaysia: an application of reasoned action theory. Jurnal Pengurusan, 28(1), 85-102. doi:10.17576/pengurusan-2009-28-05

Bin-Nashwan, S. A., Abdul-Jabbar, H., Aziz, S. A., & Haladu, A. (2020). Zakah compliance behavior among entrepreneurs: economic factors approach. International Journal of Ethics and Systems, 36(2), 285-302. doi:10.1108/IJOES-09-2019-0145

Bobek, D. D., & Hatfield, R. C. (2003). An investigation of the theory of planned behavior and the role of moral obligation in tax compliance. Behavioral Research in Accounting, 15(1), 13-38. doi:10.2308/bria.2003.15.1.13

Charag, A. H., Fazili, A. I., & Bashir, I. (2020). Determinants of consumer’s readiness to adopt Islamic banking in Kashmir. Journal of Islamic Marketing, 11(5), 1125-154. doi:10.1108/JIMA-10-2018-0182

Cokrohadisumarto, W. B. M., Zaenudin, Z., Santoso, B., & Sumiati, S. (2020). A study of Indonesian community’s behaviour in paying Zakat. Journal of Islamic Marketing, 11(4), 961-976. doi:10.1108/JIMA-10-2018-0208

Damanhouri, Z. A., Alkreathy, H. M., Ali, A. S., & Karim, S. (2021). The potential role of fluoroquinolones in the management of Covid-19 a rapid review. Journal of Advanced Pharmacy Education and Research, 11(1), 128-134.

Diabi, A. (1993). The concept of Zakah evasion: an economic interpretation. Review of Islamic Economics, 2(2), 17-28.

Ding, H., & Yu, E. (2020). Follower strengths-based leadership and follower innovative behavior: the roles of core self-evaluations and psychological well-being. Journal of Work and Organizational Psychology, 29(3), 99-106.

Dogarawa, A. B. (2008). Social welfare and the role of Zakah in the family system. SSRN Electronic Journal, 23192, 1-25. doi:10.2139/ssrn.1622140

Ekpo, G. I., Victor, S. E., Eteng, O. E., Ebena, R., Ofonime, N., Umoh, E. U., Uduak, O. L., Ufot, S., & Eyong, U. (2023). Synergistic action of hesperidin and quercetin modulate the efficacy of CCl4 -induced nephrotoxicity in rat model. Bulletin of Pioneering Researches of Medical and Clinical Science, 2(1), 49-57. doi:10.51847/EYAT8W7hWt

Emir, T. (2016). Panduan Zakat Terlengkap. Penerbit Erlangga Emir Cakrawala Islam.

Enwa, F. O., Jewo, A. O., Oyubu, L. O., Adjekuko, C. O., & Effiong, V. (2022). Incidence of vaginal infections among females of different age categories in Delta State, Nigeria. Bulletin of Pioneering Researches of Medical and Clinical Science, 1(1), 18-23. doi:10.51847/C1oahQ115n

Farouk, A. U., Idris, K. M., & Saad, R. A. J. (2017). Determinants of attitude towards Zakat on employment income in Nigeria. International Journal of Banking and Finance, 13(1), 29-48.

Farouk, A. U., Idris, K. M., & Saad, R. A. J. B. (2018). Moderating role of religiosity on Zakat compliance behavior in Nigeria. International Journal of Islamic and Middle Eastern Finance and Management, 11(3), 357-373. doi:10.1108/IMEFM-05-2017-0122

Febriandika, N. R., Millatina, A. N., Luthfiyatillah, & Herianingrum, S. (2020). Customer e-loyalty of muslim millennials in Indonesia: integrated model of trust, user experience and branding in e-commerce webstore. ACM International Conference Proceeding Series, 369-376. doi:10.1145/3377571.3377638

Fishbein, M., & Ajzen, I. (1975). A bayesian analysis of attribution processes. Psychological Bulletin, 82(2), 261-277.

Ghazali, M. Z., Saad, R. A. J., & Abd Wahab, M. S. (2016). A conceptual framework for examining trust towards Zakat institution. International Journal of Economics and Financial Issues, 06(07), 98-102.

Ghozali, I. (2008). Structural equation modeling Teori Konsep Dan Aplikasi. Semarang: Badan Penerbit Undip.

Hadi, M. (2010). Problematika Zakat profesi & solusinya: sebuah tinjauan sosiologi hukum Islam. Pustaka Pelajar.

Hair Jr, J. F., Hult, G. T. M., Ringle, C. M., & Sarstedt, M. (2021). A primer on partial least squares structural equation modeling (PLS-SEM). Sage publications.

Hair, J. F., Black, W. C., Babin, B. J., Anderson, R. E., & Tatham, R. L. (2010). Cluster analysis. Multivariate data analysis. In Hair JF (Ed.), Volume 7th ed. Pearson Education.

Hair, J. F., Hult, G. T. M., Ringle, C. M., & Sarstedt, M. (2014). Primer on partial least squares structural equation modeling (PLS-SEM) (in Hutchin). SAGE Publications.

Hair, J. F., Ringle, C. M., & Sarstedt, M. (2011). PLSSEM: Indeed a silver bullet. Journal of Marketing Theory and Practice, 19(2), 139-152. doi:10.2753. MTP1069-6679190202

Hair, J. F., Sarstedt, M., & Ringle, C. M. (2019). Rethinking some of the rethinking of partial least squares. European Journal of Marketing, 53(4), 566-584. doi:10.1108/EJM-10-2018-0665

Hair, Joe F., Sarstedt, M., Ringle, C. M., & Mena, J. A. (2012). An assessment of the use of partial least squares structural equation modeling in marketing research. Journal of the Academy of Marketing Science, 40(3), 414-433. doi:10.1007/s11747-011-0261-6

Hairunnizam, W., Sanep, A., & Mohd-Ali, M. N. (2005). Kesedaran membayar Zakat Pendapatan di Malaysia, Islamic Economic and Finance Seminar. Universiti Utara Malaysia, Utara, 29-30 Au, 265-274.

Hakimi, F., Widiastuti, T., Al-Mustofa, M. U., & Al Husanaa, R. (2021). Positive effect of attitude, peer influence, and knowledge zakat on zakat compliance behavior: update in Covid 19. Journal of Islamic Economic Laws, 4(2), 1-16.

Heikal, M., Khaddafi, M., & Lhokseumawe, U. M. (2014). The intention to pay Zakat commercial: an application of revised theory of planned behavior. Journal of Economics and Behavioral Studies, 6(9), 727-734.

Henseler, J., Ringle, C. M., & Sarstedt, M. (2015). A new criterion for assessing discriminant validity in variance-based structural equation modeling. Journal of the Academy of Marketing Science, 43(1), 115-135. doi:10.1007/s11747-014-0403-8

Huda, N., Rini, N., Mardoni, Y., & Putra, P. (2012). The analysis of attitudes, subjective norms, and behavioral control on Muzakki's intention to pay Zakah. International Journal of Business and Social Science, 3(22).

Idris, K. M., Bidin, Z., & Saad, R. A. J. (2012). Islamic religiosity measurement and its relationship with business income Zakat compliance behavior. Jurnal Pengurusan, 34, 3-10.

Jaffri Saad, R. A., Bidin, Z., Idris, K. M., & Md Hussain, M. H. (2010). Factors that influenced the business Zakah compliance behaviour. Jurnal Pengurusan, 30(June 2016), 49-61.

Kamil, M. I. (2002). Gelagat Kepatuhan Zakat Pendapatan Gaji di Kalangan Kakitangan Awam Persekutuan Negeri Kedah. Universiti Utara Malaysian.

Kashif, M., Zarkada, A., & Thurasamy, R. (2017). The moderating effect of religiosity on ethical behavioural intentions: an application of the extended theory of planned behaviour to Pakistani bank employees. Personnel Review, 46(2), 429-448. doi:10.1108/PR-10-2015-0256

Khamis, M. R., Md Salleh, A., & Nawi, A. S. (2011). Compliance behavior of business Zakat payment in Malaysia: a theoretical economic exposition. 8th International Conference on Islamic Economics and Finance, 1-17.

Kiconco, R. I., Gwokyalya, W., Sserwanga, A., & Balunywa, W. (2019). Tax compliance behaviour of small business enterprises in Uganda. Journal of Financial Crime, 26(4), 1117-1132. doi:10.1108/JFC-03-2018-0031

Latif, M. D. A. (1998). Zakat management and administration in Malaysia. In Seminar of Zakat and Taxation. Universiti Islam Antarabangsa Malaysia.

Makhoahle, P., & Gaseitsiwe, T. (2022). Efficacy of disinfectants on common laboratory surface microorganisms at R.S Mangaliso Hospital, NHLS laboratory, South Africa. Bulletin of Pioneering Researches of Medical and Clinical Science, 1(1), 1-12. doi:10.51847/d5bXpXAtcI

Malhotra, N. K. (2009). Riset pemasaran, edisi keempat, jilid 1. Jakarta: PT Indeks. doi:10.1163/_q3_SIM_00374

Miftah, A. A. (2008). Pembaharuan Zakat untuk pengentasan kemiskinan di Indonesia. Jurnal Innovatio, 7(14), 423-439.

Millatina, A. N., Budiantoro, R. A., Hakim, R., & Putra, F. I. F. S. (2022). Blockchain Zakat: an integrated financial inclusion strategy to manage Indonesia’s potential Zakat funds. Jurnal Ekonomi dan Bisnis, 25(1), 89-112.

Mukhlis, A., & Beik, I. S. (2013). Analisis faktor-faktor yang memengaruhi tingkat kepatuhan membayar Zakat: studi kasus kabupaten bogor. Al-Muzara’ah, 1(1), 83-106. doi:10.29244/jam.1.1.83-106

Mumtaz, A. M., Ting, H., Ramayah, T., Chuah, F., & Cheah, J. H. (2017). Editorial,‘ a review of the methodological misconceptions and guidelines related to the application of structural equation modelling: a Malaysian scenario’. Journal of Applied Structural Equation Modeling, 1(1), 1-13. doi:10.47263/jasem.1(1)01

Nasution, J. (2017). Analisis pengaruh kepatuhan membayar Zakat terhadap keberkahan. At-Tawassuth, 2(2), 282-303.

Nezhadrahim, A., Shahri, M. M., & Akbari, N. N. (2023). Effects of the Roux-en-Y gastric bypass on DM and renal function in obese patients. Journal of Advanced Pharmacy Education and Research, 13(1), 1-5

Othman, M. Z. (2008). Determinant of Zakat compliance intention among self-employed income earners in Kubang Pasu and Kota Star. Unpublished Masters thesis, Universiti Utara Malaysia.

Puskas BAZNAS. (2020). Outlook Zakat Indonesia 2020. In Baznas.

Qardhawi, Y. (1998). Peran nilai dan akhlak dalam ekonomi Islam. Metacorp Bhd.

Ram Al Jaffri, S. (2010). Gelagat kepatuhan Zakat perniagaan: apakah penentunya? Paper Presented at The 4th ISDEV International Islamic Development Management Conference (IDMAC 2010).

Ramayah, T., Rouibah, K., Gopi, M., & John, G. (2009). Computers in human behavior a decomposed theory of reasoned action to explain intention to use Internet stock trading among Malaysian investors. Computers in Human Behavior, 25(6), 1222-1230. doi:10.1016/j.chb.2009.06.007

Reasoner, E. E., Plas, E., Al‐Kaylani, H. M., Langbehn, D. R., Conrad, A. L., Schultz, J. L., Epping, E. A., Magnotta, V. A., & Nopoulos, P. C. (2022). Behavioral features in child and adolescent huntingtin gene‐mutation carriers. Brain and Behavior, e2630. doi:10.1002/brb3.2630

Rizki, D. (2021). ZIS (Zakat, Infaq And Alms) funds management methods in improving the quality of mustahiq life in BAZNAS karanganyar. AL-FALAH : Journal of Islamic Economics, 6(1), 71. doi:10.29240/alfalah.v6i1.2596

Saad, R. A. J., Farouk, A. U., & Abdul Kadir, D. (2020). Business Zakat compliance behavioral intention in a developing country. Journal of Islamic Accounting and Business Research, 11(2), 511-530. doi:10.1108/JIABR-03-2018-0036

Sahroni, O. (2019). Fikih muamalah kontemporer: membahas ekonomi kekinian. Republika Penerbit.

Sanep, A. (2006). Zakat syarikat perkongsian: Ke atas entiti syarikat atau individu. Dlm. Zakat: Pensyariatan, Perekonomian dan Perundangan (A. Ghafar & M. T. Hailani (eds.)). Universiti Kebangsaan Malaysia.

Sekaran, U., & Bougie, R. (2013). Research Methods for Business (Sons, J. Wiley, & Atrium (eds.); 6th ed.). Southern Gate, Chichester, West Sussex.

Shah, S. I., Afsar, B., & Shahjehan, A. (2020). Unique contextual conditions affecting coworker knowledge sharing and employee innovative work behaviors. Revista de Psicologia Del Trabajo y de Las Organizaciones, 36(2), 125-134. doi:10.5093/jwop2020a12

Sinkovics, R. R., Jean, R. J. B., & Kim, D. (2016). Advancing the international marketing research agenda with innovative methodologies – An introduction. International Marketing Review. doi:10.1108/IMR-03-2016-0071

Sudibyo, B. (2018). Prospek dan Tantangan Pembangunan Zakat 2019. Jakarta: BAZNAS.

Taylor, S., & Todd, P. (1995). Decomposition and crossover effects in the theory of planned behavior: A study of consumer adoption intentions. International Journal of Research in Marketing, 12(2), 137-155.

Yayuli, Athief, F. H. N., & Utari, D. N. (2022). Studi komparatif pemikiran yusuf qardhawi dan sahal mahfudh tentang Zakat produktif sebagai sarana pemberdayaan ekonomi. Profetika, 23(1), 98-113.

Zainal, H., Bakar, A. A., & Ram Al Jaffri, S. A. A. D. (2016). Reputation, satisfaction of Zakat distribution, and service quality as determinant of stakeholder trust in Zakat institutions. International Journal of Economics and Financial Issues, 6(7), 72-76.

Zakiy, F. S., Suciati, E., & Fauziah, N. N. (2022). Analysis of Amil Zakat Institutions Financial Performance Prior and During Covid-19. Journal of Islamic Economic Laws, 5(1), 1-37. doi:10.23917/jisel.v5i1.16312

Zhu, Y., Ouyang, C., & Chen, W. (2022). Spiritual Leadership, Autonomous Motivation and Employee Craftsmanship Spirit: The Cross-Level Moderating Effect of Caring Ethical Climate. Psychology Research and Behavior Management, 15, 1971-1988.

Zoghbi-Manrique-de-Lara, P., & Sharifiatashgah, M. (2020). An affective events model of the influence of the physical work environment on interpersonal citizenship behavior. Journal of Work and Organizational Psychology, 36(1), 27-37. doi:10.5093/JWOP2019A27

Zulkifli, D., & Sanep, A. (2011). Kesan Perundangan Ke Atas Kesedaran Membayar Zakat Pendapatan: Pengalaman Aceh. Jurnal Pengurusan JAWHAR.


How to cite this article
Vancouver
Febriandika NR, Hakimi F, Ashfahany AE, Yayuli Y. What Drives Muslims' Zakat Compliance Behavior in the Profession? Evidence on Indonesia. J Organ Behav Res. 2023;8(1):137-57. https://doi.org/10.51847/bEOitzpaPj
APA
Febriandika, N. R., Hakimi, F., Ashfahany, A. E., & Yayuli, Y. (2023). What Drives Muslims' Zakat Compliance Behavior in the Profession? Evidence on Indonesia. Journal of Organizational Behavior Research, 8(1), 137-157. https://doi.org/10.51847/bEOitzpaPj
Issue 1 Volume 11 - 2026